ABOUT US
PRODUCT SERVICE
NEWS CENTER
ECOLOGICAL PARTY BUILDING
微信
返回
顶部
川开电气有限公司 2023年08月09日 09:00 四川
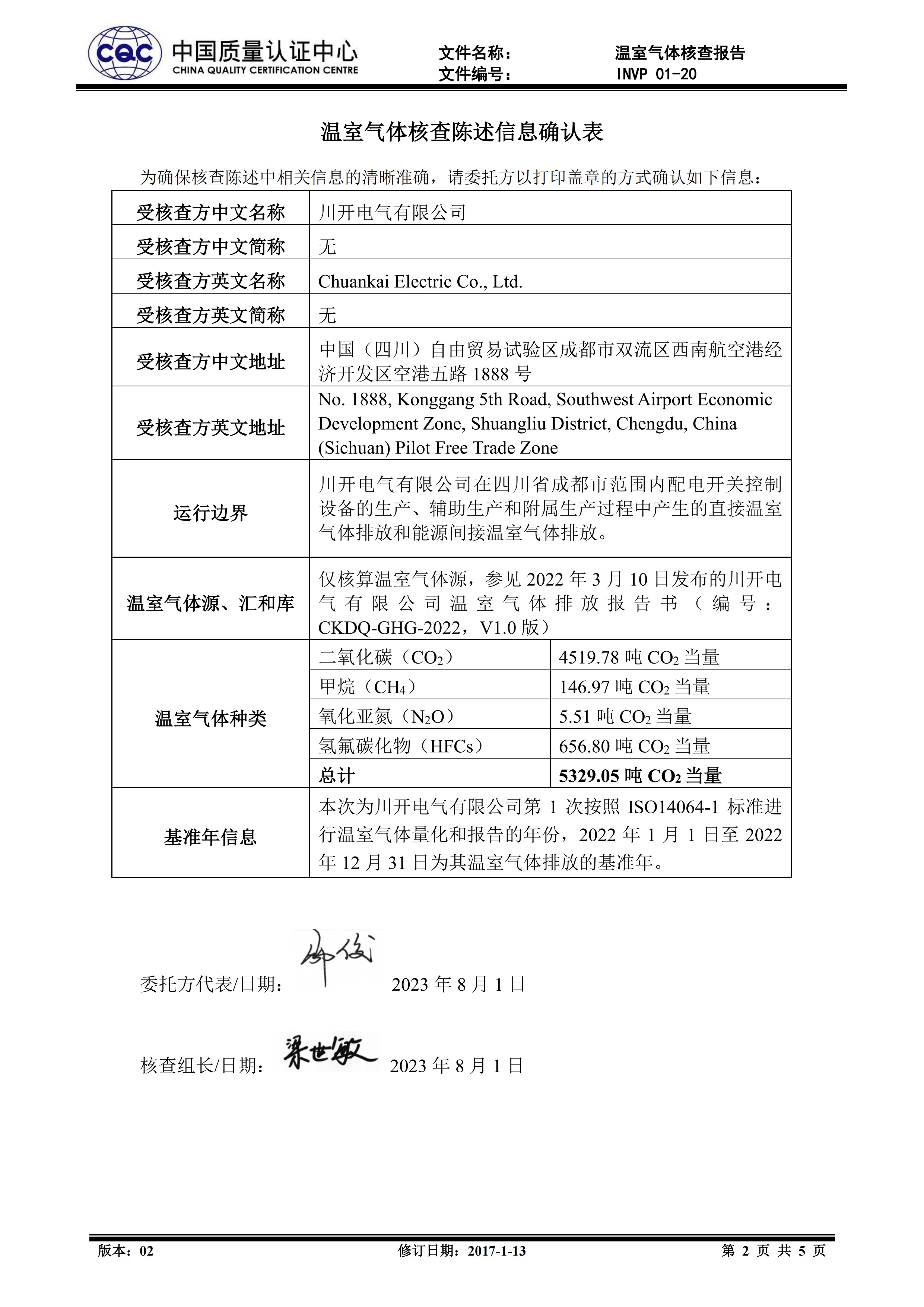
川开电气有限公司获得2022年第三方中国质量认证中心出具的温室气体核查报告,经核证后工厂2022年温室气体排放总量为5329.05吨CO2当量,现予以公示,详情请见附件。
附件:
电话:400-64-30001
邮箱:tgoodck@tckdg.com
地址:成都市双流区西航港开发区空港五路1888号
川开电气有限公司微信公众号
川开电气菁英社区微信公众号
Copyright © 2025 川开电气有限公司 蜀ICP备19033160号 技术支持: 四川创企科技